1.用例建模
a. 阅读Asg_RH文档,绘制用例图。按照Task1要求,请使用工具UMLet,截图格式务必是png并控制尺寸。

b. 选择你熟悉的定旅馆在线服务系统(或移动 APP),如绘制用例图。并满足以下要求:
- 对比 Asg_RH 用例图,请用色彩标注出创新用例或子用例
- 尽可能识别外部系统,并用色彩标注新的外部系统和服务 下面为铂涛会旅馆预定服务的用例图

c. 对比两个时代、不同地区产品的用例图,总结在项目早期,发现创新的思路与方法
这两个用例模型针对两个不同时期和不同时代。Asg_RH比较早期,主要针对的是澳大利亚地区的旅馆预定业务,因为市场不大,所以业务功能比较简单。而铂涛会是一个面向中国乃至全球的快捷旅馆预定的解决方案,除了其最基本的预定旅馆的业务外,还增加了很多额外的业务。</br> 在醒目早期,我觉得发现创新的思路和方法应该着眼于一个用例的可扩展上,比如对于旅馆预定的支付用例,铂涛会除了使用银行卡进行支付,还新增了现金以及移动支付,这都是基于原来的银行卡支付所进行的扩展。所以,我们在项目早期有了最基本的用例后,应该针对基本用例进行业务创新和扩展。
d. 请使用 SCRUM 方法,在(任务b)用例图基础上,编制某定旅馆开发的需求 (backlog)
产品的backlog是敏捷开发中用来管理需求列表,排定优先级,形成迭代计划,组织开发/测试和交付过程的工具。下面是铂涛会的backlog:
| ID | Name | Imp | Est | How to Demo | Notes |
|---|---|---|---|---|---|
| 1 | Login | 80 | 3 | 用户输入用户名和密码,登陆 | 输入密码错误5次禁止登录1分钟 |
| 2 | Logout | 80 | 3 | 用户点击注销按钮,退出登录 | 退出登录后返回搜索主页面 |
| 3 | Sign up | 80 | 3 | 用户输入用户名和密码以及确认密码,注册 | 注册后自动登录 |
| 4 | Search hotel | 100 | 10 | 用户输入搜索信息,根据城市和日期或者关键字进行搜索,点击搜索按钮进行旅馆搜索 | 点击搜索后进行用例5,获得搜索结果 |
| 5 | Get a specified list of hotels | 90 | 10 | 搜索获得经过排序后的旅馆列表,用户可以根据不同属性排序列表 | 无 |
| 6 | Choose a hotel | 70 | 5 | 用户选择一个旅馆,查看旅馆具体信息以及房间类型,选取入住时间 | 无 |
| 7 | Confirm reservation | 80 | 5 | 用户下订单,检查订单详情 | 下订单后进行用例8,还可以直接支付 |
| 8 | Add the reservation to the basket | 80 | 5 | 讲订单放进购物车 | 无 |
| 9 | Check the shopping basket | 60 | 5 | 查看购物车详情 | 无 |
| 10 | Pay by credit cards | 100 | 8 | 用户使用银行卡支付订单 | 无 |
| 11 | Pay by Wechat | 100 | 8 | 用户使用微信支付订单 | 无 |
| 12 | Pay by Alipay | 100 | 8 | 用户使用支付宝支付订单 | 无 |
属性名解释:
- ID:为一个唯一标识,确定后最好固定不变,在其他工作或者文档中想引用故事就使用这个ID来引用
- Name:2到10个字,通过简单的描述来说明用例
- Imp:重要性
- Est:初始估算
- How to demo:从用户视角,从操作层面讲解这个用例如何运行
- Notes:额外解释
2.业务建模
a. 在(任务b)基础上,用活动图建模找酒店用例。简述利用流程图发现子用例的方法。
用例图:

在流程图中,对于其中的每一个处理节点,都可以作为一个用例来进行编写,因为一个处理逻辑就是一些实实在在的用例。然后,对于每个处理节点,其实也可以发现新的子用例,比如关键字搜索应该支持哪些关键字,选择城市的时候是否有自动定位当前城市等。
b. 选择你身边的银行 ATM,用活动图描绘取款业务流程
下面为建设银行的ATM取款业务流程:

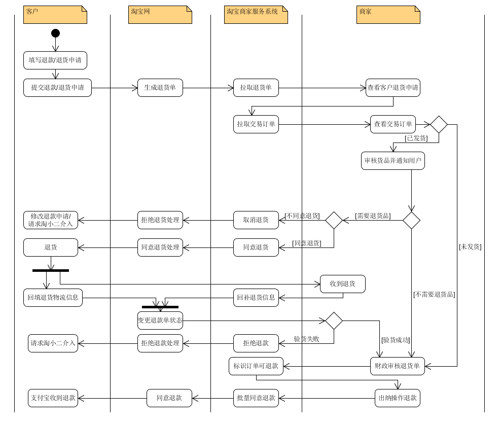
c. 查找淘宝退货业务官方文档,使用多泳道图,表达客户、淘宝网、淘宝商家服务系统、商家等用户和系统协同完成退货业务的过程。分析客户要完成退货业务,在淘宝网上需要实现哪些系统用例

处理退货业务,淘宝需要实现以下系统用例:
- 生成退货单
- 拒绝退货处理
- 同意退货处理
- 变更退款单状态
- 拒绝退款处理
- 同意退款
3.用例文本编写
在大作业基础上,分析三种用例文本的优点和缺点
摘要用例
优点:简单编写,编写时间快,有利于快速迭代
缺点:编写信息少,只能描述简单的用例,容易使得用例情景不确定。
非正式用例
优点:较简单,能够表示一定信息的用例
缺点:难以描述一些复杂的主要用例
详述用例
优点:结构化,展示跟多细节,更为深入
缺点:书写复杂,所花时间较久,不易于后面修改,需要迭代多次才能得到最终用例